2视频豆瓣8.9
豆瓣7.0
2视频
5视频
4视频豆瓣8.3
3视频
发布于2024-03-26 主贴
添加回复
上映日期:2024-04-03
预告片 (9) 电影发行素材 (9)
《你想活出怎样的人生》发行通知(第二次延期)
#发行通知# 2024-05-28
《你想活出怎样的人生》发行通知(延期)
#发行通知# 2024-04-30
《你想活出怎样的人生》素材下载
#发行素材网盘# 2024-03-29
4.3《你想活出怎样的人生》物料公盘】
#发行素材网盘# 2024-03-25
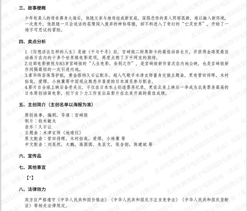
《你想活出怎样的人生》发行通知.
#发行通知# 2024-03-25
扫码加站长微信(yeshan),注明“开通vip”