4视频
2视频
5视频
13视频豆瓣8.5
8视频
发布于3月10日 10:55 主贴
添加回复
上映日期:2025-03-22
预告片 (12) 电影发行素材 (9)
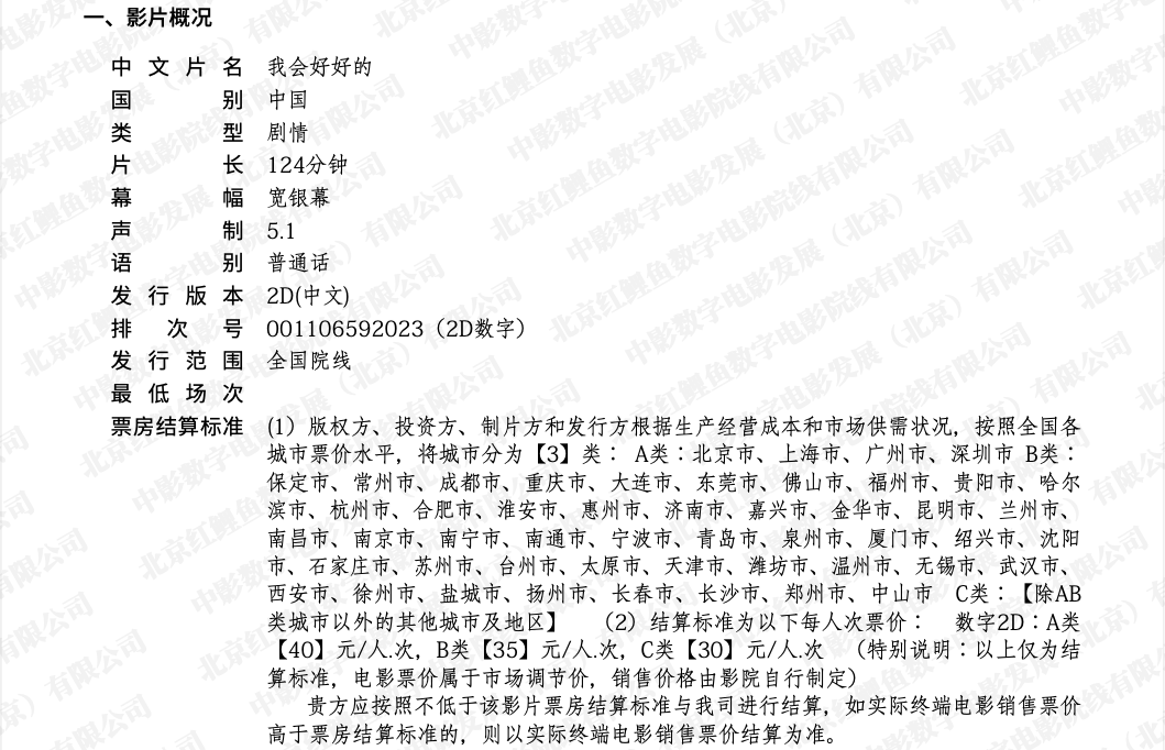
《我会好好的》调整票房结算标准的通知
#发行通知# 3月24日 17:14
《我会好好的》二轮点映的通知
#发行通知# 3月17日 14:08
《我会好好的》点映的通知
#发行通知# 3月13日 17:56
《我会好好的》影城喷绘素材
#发行素材网盘# 3月13日 15:27
《我会好好的》发行素材盘(全&持续更新)
#发行素材网盘# 3月6日 18:40
扫码加站长微信(yeshan),注明“开通vip”