9视频豆瓣7.5
2视频豆瓣7.9
11视频豆瓣7.2
9视频
6视频豆瓣6.0
5视频
7视频豆瓣6.2
发布于2022-01-20 主贴
添加回复
上映日期:2022-02-01
预告片 (10) 电影发行素材 (12)
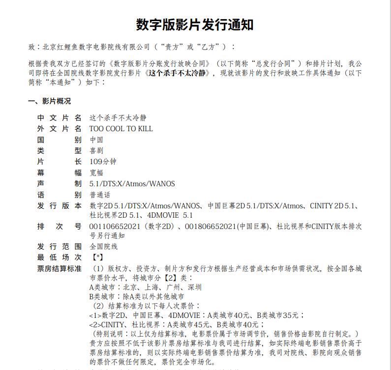
《这个杀手不太冷静》发行通知(中影云预约放映平台)
#发行通知# 2024-02-27
从《这个杀手不太冷》到《狗神》,万字梳理吕克·贝松的独有法兰西浪漫!
#电影解说# 2023-12-16
《这个杀手不太冷静》密钥延期的通知
#发行通知# 2022-07-26
《这个杀手不太冷静》素材链接 持续更新
#发行素材网盘# 2022-01-01
《这个杀手不太冷静》调整票房结算标准的通知
#发行通知# 2022-05-30
扫码加站长微信(yeshan),注明“开通vip”