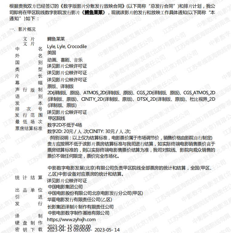
3视频豆瓣7.7
11视频豆瓣7.2
3视频
16视频豆瓣7.4
4视频
12视频
7视频
发布于2023-04-08 主贴
发布于2023-04-09 #沙发
添加回复
上映日期:2023-04-15
预告片 (16) 电影发行素材 (2)
《鳄鱼莱莱》素材下载
#发行素材网盘# 2023-03-22
扫码加站长微信(yeshan),注明“开通vip”