16视频
12视频
15视频
4视频
25视频
11视频豆瓣6.8
发布于2024-07-15 主贴
添加回复
上映日期:2024-08-02
预告片 (7) 电影发行素材 (7)
《从21世纪安全撤离》密钥延期的通知
#发行通知# 2024-08-29
《从21世纪安全撤离》第五轮点映的通知
#发行通知# 2024-07-26
《从21世纪安全撤离》新素材
#发行素材网盘# 2024-07-24
《从21世纪安全撤离》00:02:02-01:35:01
#字幕报# 2024-07-24
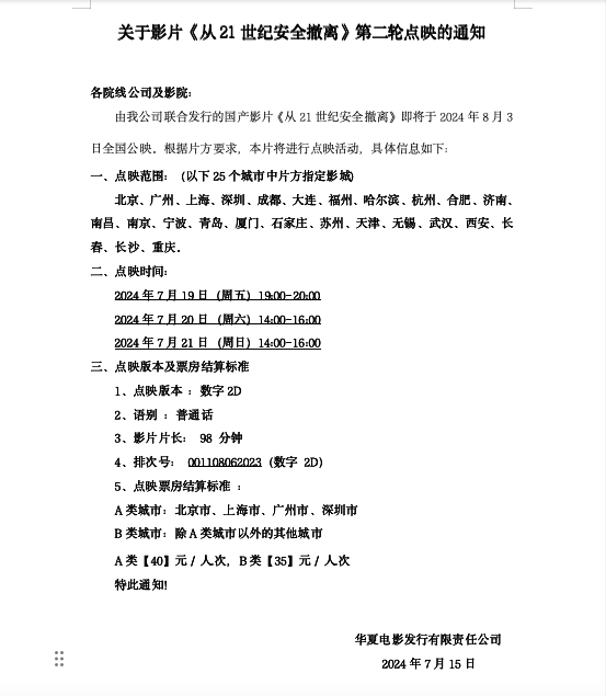
《从21世纪安全撤离》发行通知
#发行通知# 2024-07-15
扫码加站长微信(yeshan),注明“开通vip”