3视频豆瓣7.7
11视频豆瓣7.2
3视频
16视频豆瓣7.5
12视频
4视频
2视频
发布于2024-07-30 主贴
添加回复
上映日期:2024-07-12
预告片 (11) 电影发行素材 (8)
《神偷奶爸4》发行通知(延期至10月11日)
#发行通知# 2024-08-23
《神偷奶爸4》00:02:54-01:29:22
#字幕报# 2024-07-12
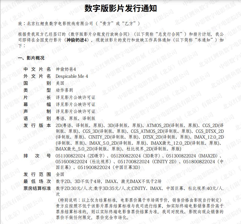
《神偷奶爸4》数字版影片发行通知
#发行通知# 2024-07-04
《神偷奶爸4》素材下载
#发行素材网盘# 2024-06-19
《神偷奶爸4》已发布物料
#发行素材网盘# 2024-05-17
扫码加站长微信(yeshan),注明“开通vip”