9视频豆瓣7.5
2视频豆瓣7.9
11视频
6视频豆瓣6.0
9视频
5视频
7视频豆瓣6.2
发布于2025-01-18 主贴
添加回复
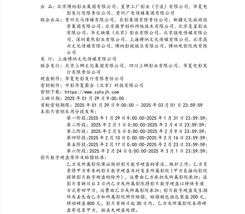
上映日期:2025-01-29
预告片 (7) 电影发行素材 (10)
《蛟龙行动》素材
#发行素材网盘# 2025-08-12
《蛟龙行动(特别版)》00:00:00——02:07:50
#字幕报# 2025-08-23
《蛟龙行动》密钥不再延期的通知
#发行通知# 2025-02-14
《蛟龙行动》IMAX版本点映的通知
#发行通知# 2025-01-27
《蛟龙行动》点映的通知
#发行通知# 2025-01-26
扫码加站长微信(yeshan),注明“开通vip”