3视频豆瓣7.7
11视频豆瓣7.2
3视频
16视频豆瓣7.5
12视频
7视频
4视频
发布于2月4日 15:52 主贴
添加回复
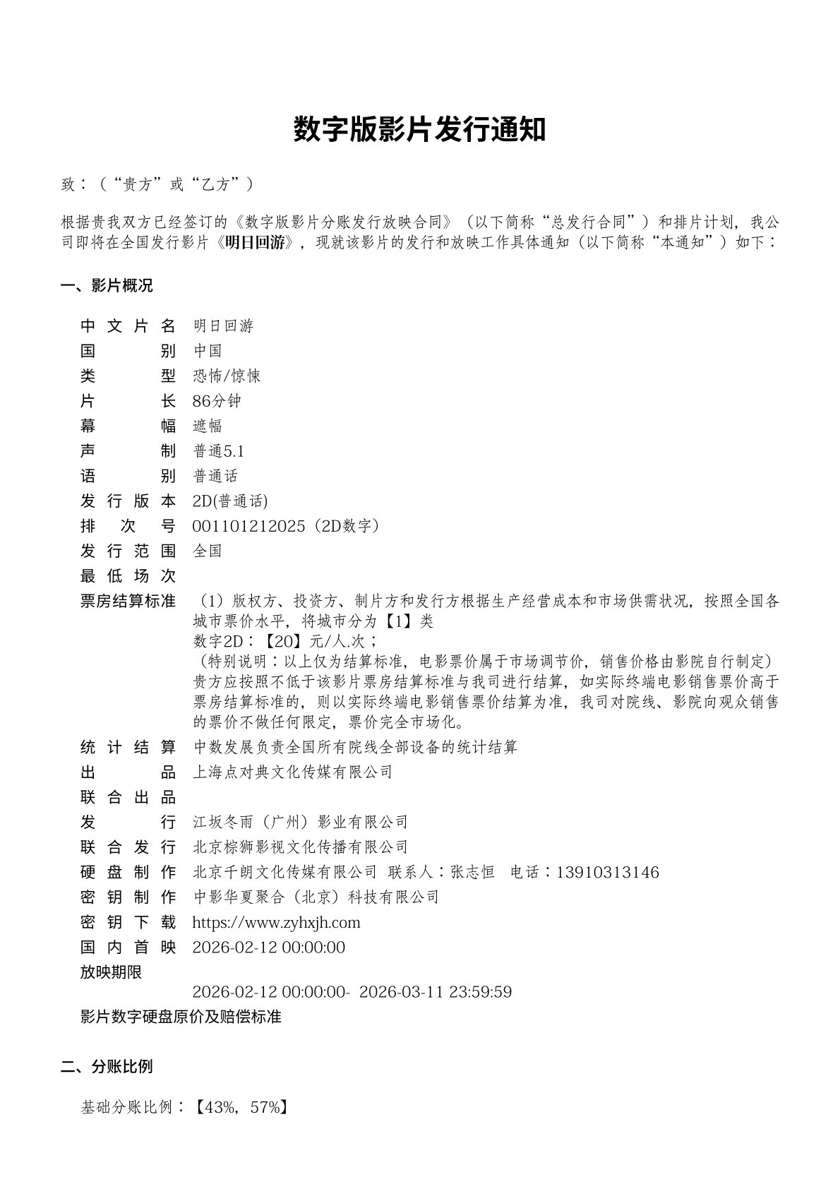
上映日期:2026-02-12
预告片 (1) 电影发行素材 (4)
《明日回游》密钥延期的通知
#发行通知# 3月9日 10:08
恐怖片《明日回游》点映通知
#发行通知# 2月5日 10:43
恐怖惊悚电影《明日回游》网盘链接
#发行素材网盘# 2月4日 11:12
扫码加站长微信(yeshan),注明“开通vip”